| Sign In | Join Free | My futurenowinc.com |
|
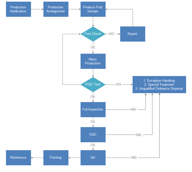
Our company has passed the ISO9001 quality system certification and has a complete quality management system. It has a complete quality control system for raw materials, processes and finished products. It requires 100% testing of products shipped, so that customers can buy with more confidence
IQC - Incoming Quality Control:

IPQC - In-process Quality Control:

OQC - Outgoing Quality Control

|
|
|
|
|
|
|
|
|
|
|
|
|
|
|
|
|
|
|
|
Contact Person: Masum Billah